I am restoring a Hallicrafters S-120 receiver and when trying to unsolder the wires, from the electrolytic capacitor, I noticed that one of the terminals of the Globar resistor (880-100 Ohm / 023-00327) was loose. Common soldering practices to resolder the lead were unsuccessful. Question: is there a way to fix the Globar resistor? Any ideas (including alternatives) will be greatly appreciated. Thank you.
May, 09 added picture (click image to expand)
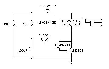
@W5VO As explained before, I opted for the "2 resistors + switch" but instead of a switch, I will be using a simple circuit to circumvent the flaw mentioned in the last paragraph of your proposed solution. The 12VDC will be derived, from a point after the power-on switch, by means of a rectifier, resistor, and electrolytic capacitor, Thanks for your support.
Acknowledgment: http://www.bowdenshobbycircuits.info/page2.htm#delay.gif

