10

In the early 20th century --back when the hobby was still new-- before VSWR meters and antenna analyzers were invented, how did radio operators know whether they were tuned for maximum power out?

This is not asking about antenna tuner design or operation.

Mike Waters
  • 7,843
  • 4
  • 16
  • 50

5 Answers5

17
  1. Mostly, they used RF Ammeters in series with the antenna. The first ones were hot-wire ammeters which were completely mechanical devices. One end of a thin nichrome wire (or other wire of sufficiently high resistance) inside the meter was coupled directly to the pointer shaft (often wrapped around it); the other end was anchored to the meter case. As the wire got warm and expanded due to the antenna current flowing through it, the spring-loaded pointer shaft rotated clockwise.

    Later, an improved RF ammeter design --that featured slightly faster response and improved RF isolation-- used an external thermocouple which sensed the temperature of a high-resistance wire in series with the antenna. The thermocouple was connected to a millivoltmeter (or milliammeter?) with the scale calibrated in amperes. The more current, the hotter the wire and the thermocouple junction. The higher the junction voltage of the thermocouple, the higher the meter reading.
  2. Another method was a neon lamp coupled to the antenna. The brighter it glowed, the higher the voltage.

In both cases the operator tuned for maximum, either max current or max voltage, which indicated maximum power into the antenna.

That's how I tuned my homebrew transmitters for max back in the late '60s and '70s. My RF ammeter was a WWII military surplus unit (pictured below), and measured from 0-10 amps. The meter was fed from a thermocouple unit inside the case.

WWII surplus BC-442-A RF ammeter

Later, at VHF frequencies, Lecher wires were also used.

Mike Waters
  • 7,843
  • 4
  • 16
  • 50
  • Huh! I didn't know that. I have new appreciation for the humble semiconductor diode now. Didn't some store-bought transmitters have meters for plate current? Couldn't that be used for tuning? – rclocher3 Aug 15 '18 at 21:23
  • @rclocher3 Back then, if a ham wanted to get on the bands, then he had to build his own transmitter and receiver (*and all the parts, too!*) from scratch! What is more, many transmitters were [spark](https://en.m.wikipedia.org/wiki/Spark-gap_transmitter), and were only outlawed by the Radio Act of 1927. Vacuum tubes didn't come along until later. I don't know when the first commercial ham transmitters became available. I don't have my ancient QSTs and other radio magazines anymore, but if you could find some that would likely answer this. Try the [ARRL website](http://www.arrl.org) or Google. – Mike Waters Aug 15 '18 at 23:36
  • @rclocher3 Why don't you ask a new question concerning these things, and the timeline of early amateur radio? :-) – Mike Waters Aug 16 '18 at 00:15
  • @rclocher3 "Store-bought" ham transmitters were not available until after WWII. – Mike Waters Aug 16 '18 at 04:51
  • Apparently Collins sold transmitters before WWII, but surely not many hams could afford them back in the 1930s, so I can see that the vast majority of hams would have built their own transmitters. – rclocher3 Aug 16 '18 at 13:32
  • @rclocher3 1N34 semiconductor diodes didn't exist back then. They used [Coherers](https://en.m.wikipedia.org/wiki/Coherer) or [manually operated diode detectors](https://en.m.wikipedia.org/wiki/Crystal_detector). The latter was in wide use well into the 20th century, even after tubes were available. – Mike Waters Aug 18 '18 at 20:10
  • 1
    By the mid-1950s, manufacturers of transmitters had started putting pi-net antenna tuning networks in commercial transmitters. By "dipping and loading" while watching the plate current and grid current meter(s), it was usually possible to achieve a Zg-match to the final tube(s). – Cecil - W5DXP Jan 25 '19 at 04:35
3

I have been a ham for 58 years. I used an incandescent light bulb for transmit and a fluorescent tube for antenna tuning. Later, I could afford a field strength meter. I have also used Lecher wires for UHF.

Technical details? Go with the glow.

Mike Waters
  • 7,843
  • 4
  • 16
  • 50
1

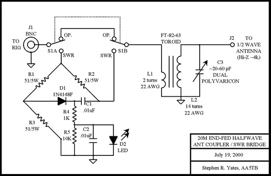
I can't say it was used historically, both because 50 ohm loads were not the norm they are today, and LEDs did not exist, or even solid state diodes if you go back far enough, but one way to tune an antenna without an SWR meter is given by example in AA5TB's tuner:

enter image description here

R1, R2, and R3 form a Wheatstone bridge, with the antenna making the fourth leg of the bridge. The LED is dimmest when the antenna impedance is near 50 ohms. I've explained the operation of the circuit in more detail in another answer.

This is interesting in that there's no directional coupler, so it doesn't measure forward and reverse power like a typical SWR bridge. Instead it just measures how close you are to 50 ohms (or any other impedance, if you swap out the resistors) which accomplishes the same objective.

Phil Frost - W8II
  • 51,321
  • 5
  • 84
  • 209
  • 2
    I think he means the LED is dimmest when the antenna is nearest 50 ohms, because then the brdige would be balanced, D1 would not have a signal to rectify and so would not drive the LED. – Paul Jul 01 '19 at 20:08
  • 2
    right you are, thanks for the correction – Phil Frost - W8II Jul 01 '19 at 23:26
0

Tune Tx for maximum smoke LOL! This occurred when your anode choke was a bit under-specified for the PA voltage!

ON HF it was easy because we didn't even try to get a 50 ohm match. Trying to get a match to a 50ohm feeder only became important at VHF and above.

So the technique on HF was to use a transmitter with Pi tank comprising a tuning capacitor and a loading capacitor. With loading capacitor at maximum capacitance, you tune the tuning capacitor for the bottom of the dip in PA supply current. Then you slowly reduce the loading capacitance while retuning for the dip, which gets shallower. You have got it right when the dip is shallowest but still discernible.

I finally understood what was going on. The driven PA generates an RF anode (or collector or drain) current. When the tank is tuned to resonance, this develops a voltage in-phase with the current so that maximum current occurs at minimum PA anode (collector or drain) voltage, minimizing average DC consumption and causing the current dip.

What you want to then do is to increase the load on the output (by reducing the loading capacitance) so that the anode/collector/drain still swings as near as possible to 0 volts, but not so much that the anode/collector/drain voltage doesn't achieve the full voltage swing. When the latter happens, your power output is current limited and the dip won't happen. So it is when the dip just happens that you have it loaded just right.

rclocher3
  • 9,112
  • 3
  • 20
  • 49
Paul
  • 87
  • 3
-1

Just to add one more method... I remember around 1940 Dad showing me how tuning for maximum current could be done by touching your tongue to one of the feed wires. I had read about this but never really believed it until his demonstration.

Dick Reid
  • 173
  • 4
  • There were safer ways, such as using a lead pencil. Bigger arc = more power. That wouldn't fry your tongue if one was using higher power! However, *either way would detune the antenna*. A big incandescent lamp would act as an RF ammeter, but of course converts some of the RF power into heat. – Mike Waters Aug 18 '18 at 19:57