2

I have been watching and reading about the time when receiver/transmitter were separated and T/R switches were used. Current transceivers are still sharing a single antenna to transmit and receive. What component/circuitry replaced the T/R switches?

ITChap
  • 209
  • 1
  • 8

3 Answers3

9

Receivers and transmitters are still separated today, they are just in the same box. There is still a T/R switch too, integrated in the box.

In many radios, it's a relay, same as they have been for decades. Relays are hard to beat for isolation and maximum power ratings. Their downside is relatively slow speed, which prevents really good QSK operation. They are also kinda noisy.

A few radios, especially those that operate at lower powers, have replaced the relay with solid-state electronics. This can be a diode or FET. This is more popular in lower power radios because these solid-state electronics, at prices similar to relays, can't handle as much power. Of course there are solid-state electronics that can handle more power, but they're more expensive than a relay.

Examples

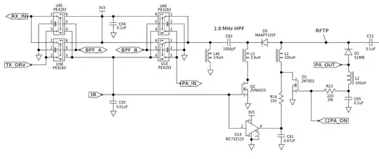
The KX3 uses an integrated PIN diode switch, PE4283:

enter image description here

The PE4283 has an absolute maximum power input of 34 dBm, which is only 2.5 watts. This part is advertised as a "high power" RF switch, which gives you some idea of the expectations people have for solid-state RF switching.

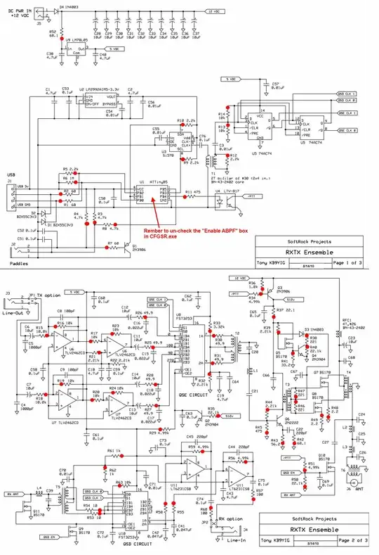
The Softrock RXTX uses a BS170 MOSFET (Q10, bottom-right):

enter image description here

Phil Frost - W8II
  • 51,321
  • 5
  • 84
  • 209
3

As both previous answers mention, the T/R switch functionality is just something that moved into existing boxes, not something that disappeared.

The only ways to make that functionalies disappear would be

  1. making the receive end tolerant of the transmit power and still a sensitive receiver (practically impossible at any significant power – the difference between receive and transmit powers is typically beyond 80 dB)
  2. circulators/isolators (which is a funky kind of 3-port device that allows power to flow from port 1 to 2, 2 to 3 and 3 to 1, but not in the other way), which rarely achieve more than 20 dB of isolation and become very expensive very quickly if you need more (which is why you'll mostly find these in long-range radar applications)

Whether a relay is the "best" switch really depends on your requirements: at microwave frequencies, your HF relay really is about as transparent in every direction... But:

In addition to what Phil mentioned (PIN diodes and MOSFETs), there is a third increasingly important type of RF switch IC: MEMS (microelectromechanical system) switches, which kind of are quite a bit like relays (as in they're mechanically making contacts) and kind of like MOSFETs (as in that they use an electrical field to effect the switching).

They achieve relatively high powers (+36 dBm) and good isolation (40 dB), even at very high frequencies. So, that's another class of devices to look at.


Generally, all the RF switch ICs have gotten better. For example, Qorvo has switches with input IP3 of 35 dBW (!), but since such devices dissipate, you really want to not transmit power while the switch is RX position.

Marcus Müller
  • 15,225
  • 22
  • 44
2

As far as your question regards components: T/R switching is usually done with either relays, reed relays (often faster than other types of relays; also more quiet), or PIN diodes (even more quiet and faster). Where high voltages and/or currents are present (and fast switching is needed) vacuum relays are also used. Circuitry may involve circuits that ensure a fast and also safe changeover (e.g. by sequencing which parts of the transmit and receive blocks should become active or inactive in a particular order).

henryflower
  • 792
  • 5
  • 11