I've noticed that increasing load on magloop reduces it's Q-factor, it becomes less selective. Traditional way to approach this is reducing size of pickup loop, or alternatively, using transformer.
But is it possible/known approach to build FET high-Z preamp, which is connected to pickup loop? Being high-Z it should allow to reach maximum possible selectivity for magloop, as only minimal current will flow due to capacitance of the gate. One might even make it resonant.
I understand that high-Z would not be impedance-matched to 50-Ohm, but in this case it's not the goal. Goal is to let main loop oscillate with high-Q. This will increase field strength, and might allow good reception even with mismatched pickup loop.
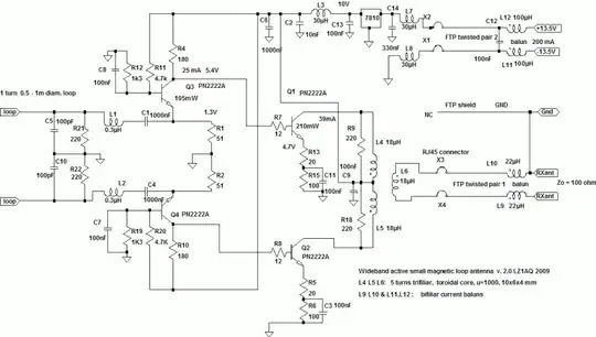
Magloop example: This one is from KR1ST, but mine is similar. Depending on size of the small, low-Z coupling loop - looses in main loop increase and it becomes less selective.


