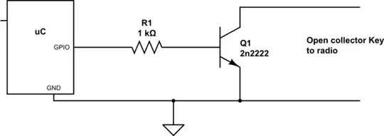
I want to use an Arduino to control keying transmission on a simple CW-only transceiver (think: forty-9er or Pixie).
Looking at the schematics of various such transceivers, they basically 'key down' by connecting part of the circuit to ground through a button or morse key.
Somehow, I need to be able to use a GPIO pin with 5v or 3.3v logic to control whether or not 9-15v from the "radio" side of the metaphorical 'key' can flow to ground (triggering carrier transmission).
Any ideas how to accomplish this? I want to say "open-drain logic" and "MOSFET" come to mind, but I'm not sure. Up to now, the most challenging things I've ever had to interface with Arduinos were a 3.3v i2c sensor I had to connect to a 5v Arduino (using a MOSFET-based level shifter board), and a 5v string of WS2811 pixels to a ESP32 (using a SN74LVC1T45 dual-rail shifter, because the MOSFET level shifter boards didn't quite work for this). Switching 9-16v (potentially, up to 3-5 watts) to ground is completely new territory for me.
My knowledge of MOSFETs can be succinctly summarized as, "I know they exist, I own a bag of them, and I'm vaguely aware that they're used for implementing open-drain interface logic".





