This might serve many purposes. Or none at all – my experience is that many ham circuits you find online (or in the magazines where they are copied from) are copied with no understanding at all, or best case with a few underexplained rules of thumb in mind that don't generalize as well as the circuit distributors think. As far as I can tell, not a problem of the internet, but much older than it ;)
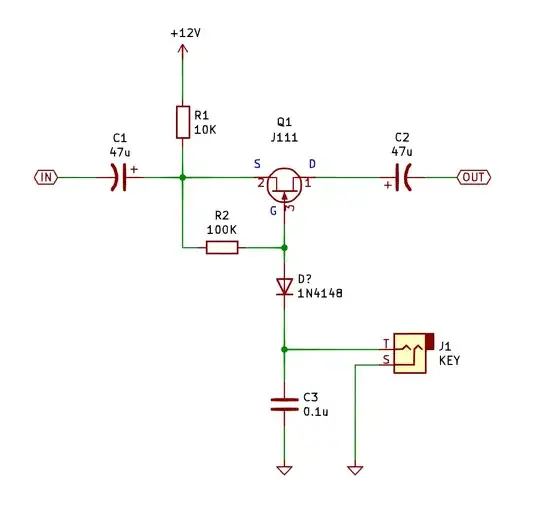
- This might be a bit of a ringing protection: the moment you open the key, you get back-emf, which can raise the voltage at the gate above that of drain and source, so that you end with the jfet just behaving like a pair of forward-biased diodes, sending the impulse from the key down to the IN and OUT. The diode would block that.
- Counterargument: if that was the concern, adding a zener diode or at least a bleed resistor across C3 would have been desirable.
- This might ensure a minimum potential for the gate – don't know the JFET used, but maybe it's not desirable to have more than say 11.3 V of V_GS?
- Counterargument: unlikely
- Safety against pull-up key
- Counterargument: Once you connect anything to your keying connector, you might as well connect it to grid voltage and fry and burn down your whole shack. What kind of thing would that really be protecting against?
Seems to me this was added on a "can't hurt, don't really think will need proper protection" basis and is basically useless. By the way, your original circuit misuses polarized capacitors; it assumes that they're always biased in a specific direction, but that's not an assumption you can make. This is a very common mistake in ham schematics!
By the way, if you want to build this in 1990 (or 32 years later, i.e., today): JFETs are actually harder to come by than dedicated signal switching semiconductors, which also make more guarantees on linearity and low on-resistance, don't need 12V supply, and need no external circuitry. These components are usually called analog switch (Example product listing), and they're very cheap.
What they do "more" than just being a JFET (they might very well be JFET devices! More commonly, they're MOSFET technology.) is that they have a pair of transistors pinching off or letting through the signal, and a pair of small amplifiers for controlling these. That has the immense advantage that they switch on and off very cleanly, and you don't get some "half-muted" state easily. They typically also have some input and control port "spike" protection.
Also, input voltages in these "modern" (read: post-1980) devices can be anywhere between the ground and VCC voltage (and for audio signals, VCCs as low as 1.5 V make sense).

SN74LVC1G66: Datasheet p. 1: logic diagram. You can connect A and B to in- and output (or vice versa), and C to your control switch. Since the current that flows into the control port is so close to 0 A, you can add 1 MΩ in series and never worry about having to protect anything.
