Take heart, there are some diehard AM operators out there on various bands. I am not one of them, but I have seen messages about skeds and frequencies for them.
I am not really sure how you can AM that circuit specifically. I suppose you could substitute the mic input from the usual circuit with that oscillator.
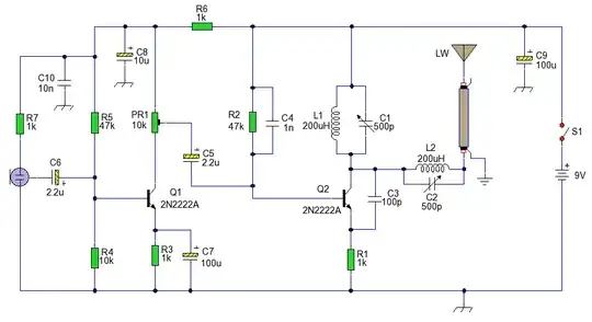
A typical, simple, AM transmitter consists of a MIC pre-amp feeding into an oscillator of some kind and thence into a tuned tank circuit for matching out to the antenna. You also probably want some sort of bandpass filter in there to minimize splatter. This can be accomplished with just a pair of 2N2222A and a handful of other components. An example circuit is:

and a nice project description can be found here.
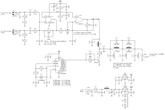
If you want something a little more advanced, you could use an op amp like the venerable 741 or the NE5532 as your audio pre-amp. Then, instead of driving the 2N2222, you could use the 74HC4060 oscillator and divider to generate a carrier at the appropriate frequency depending on your crystal's frequency. From there you'll still need a good filter to remove the remaining DC component, etc.
The circuit for doing this is:
Looks pretty cool, actually, I am tempted to warm up the soldering iron myself. The complete project description can be found here including a complete bill of goods and how to tune and test it.