8

I am trying to setup an OpenVPN tun to connect two lan's

The open vpn connection is up and working but there is a problem with my routing or nat or something.

What I need is an example of what a working, routed openvpn setup should look like on the server and client side. Mainly routing tables, Nat translation, firewalls etc.

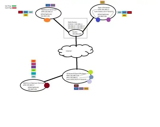
Here is what I have working:
enter image description here

My OpenVPN Client can access the network on the server side but my server can't even ping my OpenVpn Client's eth0

My Servers routing:

Kernel IP routing table Destination Gateway Genmask Flags Metric Ref Use Iface 0.0.0.0 192.168.1.254 0.0.0.0 UG 0 0 0 eth0 10.8.0.0 10.8.0.2 255.255.255.0 UG 0 0 0 tun0 10.8.0.2 0.0.0.0 255.255.255.255 UH 0 0 0 tun0 169.254.0.0 0.0.0.0 255.255.0.0 U 1000 0 0 eth0 192.168.1.0 0.0.0.0 255.255.255.0 U 0 0 0 eth0 192.168.3.0 10.8.0.2 255.255.255.0 UG 0 0 0 tun0 192.168.4.0 10.8.0.2 255.255.255.0 UG 0 0 0 tun0

My Clients routing:

Kernel IP routing table Destination Gateway Genmask Flags Metric Ref Use Iface 0.0.0.0 10.64.64.64 0.0.0.0 UG 0 0 0 3g-wan 10.8.0.0 10.8.0.9 255.255.255.255 UGH 0 0 0 tun0 10.8.0.9 0.0.0.0 255.255.255.255 UH 0 0 0 tun0 10.64.64.64 0.0.0.0 255.255.255.255 UH 0 0 0 3g-wan 192.168.1.0 10.8.0.9 255.255.255.0 UG 0 0 0 tun0 192.168.3.0 0.0.0.0 255.255.255.0 U 0 0 0 eth0 192.168.4.0 0.0.0.0 255.255.255.0 U 0 0 0 eth0

This is automatically setup by openvpn using the:

push "route 192.168.1.0 255.255.255.0"

route 192.168.3.0 255.255.255.0
route 192.168.4.0 255.255.255.0

and iroute command in the client-config-dir

If anyone can suggest something I need to check I would be very grateful Alex

Edit 1#

OpenVPN Server Config:

port 1194
proto udp
dev tun
ca /etc/openvpn/keys/ca.crt
cert /etc/openvpn/keys/mom_server.crt
key /etc/openvpn/keys/mom_server.key
dh /etc/openvpn/keys/dh1024.pem
server 10.8.0.0 255.255.255.0
ifconfig-pool-persist ipp.txt
push "route 192.168.1.0 255.255.255.0"
client-config-dir /etc/openvpn/ccd
client-to-client
route 192.168.3.0 255.255.255.0
push "route 192.168.3.0 255.255.255.0"
route 192.168.4.0 255.255.255.0
push "route 192.168.4.0 255.255.255.0"
keepalive 10 120
comp-lzo
user nobody
chroot /etc/openvpn
group nogroup
daemon
persist-key
persist-tun
status openvpn-status.log
verb 3

In /etc/openvpn/ccd/flexo_client

iroute 192.168.3.0 255.255.255.0
iroute 192.168.4.0 255.255.255.0

Edit 2#

I have this working, see here for the solution:

https://forums.openvpn.net/topic15768.html

Tim Penner
  • 1,889
  • 14
  • 22
Alex
  • 81
  • 1
  • 1
  • 3
  • 8
    Please post the solution from the openvpn forums as an answer here and accept it, in the spirit of sharing and being a good SF citizen. Thanks! – MichelZ May 08 '14 at 05:40

2 Answers2

4

OP posted the answer on forums.openvpn.net


Use this server config:

port 1194
proto udp
dev tun

topology subnet
mode server
tls-server

server 10.8.0.0 255.255.255.0
ifconfig-pool-persist ipp.txt # flexo_client,10.8.0.4

client-config-dir ccd
client-to-client

#ifconfig 10.8.0.1 255.255.255.0
route 192.168.3.0 255.255.255.0 10.8.0.4
route 192.168.4.0 255.255.255.0 10.8.0.4

ca /etc/openvpn/keys/ca.crt
cert /etc/openvpn/keys/mom_server.crt
key /etc/openvpn/keys/mom_server.key  # This file should be kept secret
dh /etc/openvpn/keys/dh1024.pem

keepalive 10 120i

comp-lzo

user nobody
chroot /etc/openvpn
group nogroup
daemon

persist-key
persist-tun

status openvpn-status.log

verb 3

With this /etc/openvpn/ccd/flexo_client

push "route 192.168.1.0 255.255.255.0 10.8.0.1"
iroute 192.168.3.0 255.255.255.0
iroute 192.168.4.0 255.255.255.0

and this client config:

config openvpn 'flexo_client'
   option nobind '1'
   option float '1'
   option client '1'
   option comp_lzo '1'
   option dev 'tun0'
   option verb '3'
   option persist_tun '1'
   option persist_key '1'
   option remote_cert_tls 'server'
   option remote 'x.x.x.x'
   option proto 'udp'
   option resolv_retry 'infinite'
   option ca '/etc/openvpn/ca.crt'
   option cert '/etc/openvpn/flexo_client.crt'
   option key '/etc/openvpn/flexo_client.key'
   option ns_cert_type 'server'
   option topology 'subnet'
   option enable '1'    

More information on using OpenVPN and iroute can be found on backreference.org

Sar009
  • 105
  • 1
  • 5
Tim Penner
  • 1,889
  • 14
  • 22
0

I've had a similar problem where I was able to connect initially from server to client but after some time of inactivity I lose this ability. I am using

static key, p2p toplogy, udp protocol and TUN

I've fixed the problem by adding

keepalive 20 120

to both server and client. This will cause a ping being sent every 20 second and connection is assumed to be dropped if 120 second passed without a reply.

Ramast
  • 171
  • 1
  • 3